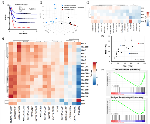
Acute myeloid leukemia (AML) patients with the prototypical FET-ETS fusion, FUS-ERG [t(16;21)(p11;q22)], have dismal outcomes. With median event-free survival (EFS) less than 9 months, and median overall survival (OS) under 13 months (Fig. 1A), pediatric AML (pAML) with FUS-ERG has even worse outcomes than its adult counterpart (median OS: 22 months). Stem cell transplant (SCT) does not improve outcomes in FUS-ERG AML, despite predicted neoantigen formation by the fusion protein. A targetable mechanism to restore immune response and graft-versus-leukemia effect could be of considerable therapeutic benefit. Here, using blast-corrected RNA sequencing data from over 1200 patients in Children's Oncology Group (COG) trials AAML0531 and AAML1031, we find that FUS-ERG AML is distinguished from other pAML subtypes by its high expression of EZH2, a histone lysine methyltransferase for which several small molecule inhibitors have already been approved in clinical trials.

The immunophenotype of FUS-ERG AML at diagnosis resembles that of post-transplant relapse with epigenetic silencing of MHC class II. FUS-ERG AML patients, regardless of age group or morphology, downregulate transcripts for MHC class II molecules (HLA-DRA, HLA-DRB1, HLA-DRB5, HLA-DPA1, HLA-DPB1, HLA-DMA, HLA-DQA1, HLA-DQB1, HLA-DMB, HLA-DOA) and the master regulator of HLA expression, CIITA (Fig. 1B). Based on MHC class II expression, we find that FUS-ERG AML at diagnosis clusters with post-SCT-relapsed adult AML, and distinct from the same adult AMLs at diagnosis (Fig. 1C; DiPersio, NEJM 2018).

The mechanism of FUS-ERG driven EZH2 expression has not been previously elucidated. Signaling through the MEK/ERK/ELK1 pathway drives elevated EZH2 in some tumors, but in contrast to other pAML subtypes, EZH2 expression in FUS-ERG AML does not correlate with MEK/ERK/ELK1 pathway activation (Fig. 1D). Up to 50% of prostate cancers are driven by the TMPRSS2-ERG fusion, where EZH2 expression is induced by MYC, via downregulation of inhibitory miRNAs and binding to the EZH2 promoter. ERG itself can directly activate MYC transcription by binding of the MYC P2 promoter, creating a positive feedback loop. Based on these similarities between TMPRSS2-ERG and FUS-ERG, we hypothesized that elevated EZH2 expression in FUS-ERG AML is due to MYC activity. Indeed, we observe a strong correlation between expression of MYC and EZH2 among all pAML subsets, with FUS-ERG patients exhibiting some of the highest expression levels for each (Pearson's R=0.68) (Fig. 1E). By contrast, HNRNPH1-ERG fusions and fusions pairing FUS with other partners (FUS-X) did not yield similarly high expression of MYC or EZH2. Thus, a neomorphic combination of features from both FUS and ERG appears to drive the severe phenotype associated with this fusion.

To characterize the immune-evasive phenotype presented by FUS-ERG patients at diagnosis, we conducted gene set enrichment analyses (GSEA) on sets involved in immune response. Fig. 1F shows that FUS-ERG AML is depleted of transcripts involved in "antigen processing & presentation" (p-val: 0.043) and "T cell cytotoxicity" (p-val: 0.050), as compared to other pAML.

Restoration of MHC class II by inhibition of EZH2 has been shown to combat leukemic relapse. Tazemetostat, a small molecule selective and S-adenosyl methionine (SAM) competitive inhibitor of EZH2, has been approved by the FDA for the treatment of epithelioid sarcoma and follicular lymphoma; clinical trials are underway in a number of other malignancies. Given the desperate need for novel therapeutic options in these high-risk patients, we believe targeted inhibition of EZH2 may provide clinical benefit. Further preclinical investigation is currently underway in the YNH-1 FUS-ERG model.

Disclosures

Shaw:T-Cell and/or Gene Therapy for Cancer: Patents & Royalties.

Sign in via your Institution